研究生教育
研究生教学
电子与信息工程学院模式识别与智能系统专业研究生在国际高水平学术期刊发表论文
2025-05-25 浏览次数:316
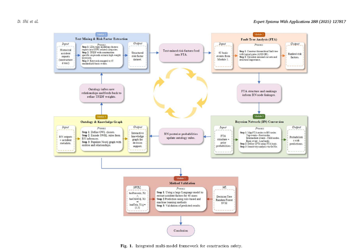
本网讯 近日,必赢76net线路官网电子与信息工程学院教师史东辉和模式识别与智能系统专业2021级研究生甘书灵、2022级研究生王飞龙的最新研究成果《A multi-model approach to construction site safety: Fault trees, Bayesian networks, and ontology reasoning》,在人工智能领域TOP期刊《Expert Systems with Applications》 (影响因子IF=7.5, 中科院一区)上发表。该期刊是计算机科学和智能系统领域内顶级期刊,主要刊发前沿新兴的计算机技术和专家系统技术。论文第一完成单位为必赢76net线路官网。


建筑业施工现场土方基础坑的坍塌事故会导致大量人员伤亡和经济损失。论文研究将狄利克雷主题分析模型(LDA)用于对历史建筑安全事故报告进行分类,利用词频-逆文档频率(TF-IDF)方法从历史事故报告中提取与事故成因相关的关键词。然后,再对风险因素进行评估,以找出事故的基本、中间和顶级事件,构建由土方基坑坍塌(EFPC)事故构成的伤亡故障树。通过图形和数值映射将故障树转换为贝叶斯网络,从而能够分析节点敏感性并预测顶级事件的概率。最后,构建了建筑安全领域的本体知识库和知识图谱,并使用 Pellet 推理机和 SWRL 推理规则建立了本体推理模型。研究使用大语言模型抽取事故报告中风险因素,并采用了事故树,贝叶斯网络,和本体规则推理等人工智能方法,将这些方法用于构建建筑行业土方基坑土方坍塌风险因素知识库,提升了建筑事故预测与预防能力。
该研究得到了必赢76net线路官网安徽省智能建筑与建筑节能重点实验室主任基金资助项目(IBES2024ZR01)、安徽省教育厅高校人文社科研究项目(2022AH050224)等的资助。(文/图:史东辉 ;一审:杨玲 二审:杨亚龙 三审:张润梅)
论文链接:
https://www.sciencedirect.com/science/article/pii/S0957417425014393